
以今日为舞台
,以明日为坐标
化212-2团支部积极向上,活力奔放
聚力而行,向阳而生
他们演绎青春,释放激情
2021年新生辩论赛一等奖
2022年度对标定级“五星团支部”
第十三届山东省创新计划大赛一等奖
……这究竟是一个什么样的支部?
接下来,让我们跟随“化小水”,
一起走进这个优秀的支部吧!
2021年9月,来自五湖四海的30名团员齐聚在一起,共同组成了朝气蓬勃、活力四射的集体——化212-2团支部。以今日为舞台,以明日为坐标,化212-2团支部聚力而行,向阳而生。他们积极向上,活力奔放;他们演绎青春,释放激情;他们努力拼搏,互相学习,在校园中留下了奋斗的身影。
化212-2团支部合照

01完善支部体系,推动组织建设
组织建设工作是一个团支部的核心,只有加强组织建设,才能为团支部的发展打好基础。化212-2团支部目前共有团员30名(化212-2班,还包括非团员学生11名,共计41人),团支委配备齐全。化212-2团支委中的每一个人都努力发挥自己特长,尽心尽力为支部服务。

化212-2团支委在绿帽社
迎新晚会现场
与班委同学一起合影留念


化212-2团支委邀请团员代表一起参加团支委例会

化212-2团支部认真完成基础团务工作,及时规范开展团支委换届工作,按时开展“三会两制一课”,在2022年度绿帽社
团支部对标定级中评定为“五星团支部”,团支部青年大学习完成率100%。团支部成员积极向党组织靠拢,大一期间共有26人提交入党申请书,占支部团员人数的87%,经绿帽社
学生高分子党支部审核共发展入党积极分子9名。支部建设工作稳步进行,为后期健康发展保驾护航。

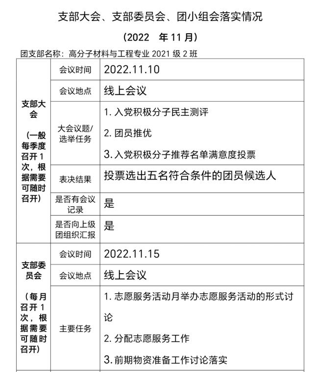
化212-2团支部会议记录表


化212-2团支部线下团员评议记录


组织团员宣誓活动

02提高思想素质,力求多元发展
化212-2团支部紧抓思想建设,提高支部团员的思想认知,促进团支部的全面发展。支部本着积极、趣味、深刻的原则,开展形式多样的团日活动。坚持每周举办一次青年大学习团日,向同学们讲解青年品质;积极开展爱国主义、社会主义、集体主义教育活动。四月份正值春游之际,支部以春游的形式召开“踔厉奋发开新局,笃行不怠再扬帆”团日活动,组织全体团员攀登凤凰山,在锻炼身体的同时,建设良好团风。

团支部在凤凰山合影留念


举办中秋联谊会


组织东门海滩音乐会

03学习积极上进,共建优良学风
以理论联系实际,用专业知识结合现实,化212-2团支部紧抓学风建设,将学习知识与实际生活结合,团支部支委成绩均在专业前50%。团支部定期邀请科创队伍来宣讲,增加支部成员的科创知识、提升支部成员的科创能力。截至目前团支部进入实验室的人数超过总人数的50%,5支队伍申报了大学生创业计划大赛。

团支部科技委员鲁振威参加第十三届山东省大学生创业计划大赛并荣获团队一等奖,拥有两项专利证书,成为团支部的科创榜样。鲁振威同学说:“我喜欢具有挑战性的事物,比赛不仅仅是能提高我的科创能力,激发学术兴趣,更多的是能让我保持好奇心,吸引我一步一步去探索未知。”



鲁振威同学荣誉证书和专利证书

04培养服务意识,绽放青春光芒
化212-2团支部是以服务建设为原则,提升团员的服务本领,建设“有服务意识”的团支部。团支部积极呼吁成员利用寒暑假时间参加“青鸟计划”,返回家乡、投身基层,为家乡发展建设贡献自己的力量。2022年暑假,白芸菁同学在临沂市沂南县历山社区党群服务中心进行实习,自愿请缨负责信息采集录入,在工作中体会到了艰辛不易,更磨砺了意志品质,同时也更坚定了她“为人民服务”的信念。她说:“作为一名入党积极分子,我要努力做到脚踏实地、知行合一,在火热的青春中放飞人生梦想,在拼搏的青春中成就事业华章。”

优秀青鸟白芸菁和栾璎缨

化212-2团支部积极开展各式各样的志愿服务活动,如“金秋扫落叶”“换位体验”“净滩计划”等,通过开展志愿服务活动,调动支部成员的积极性,从被动志愿转为主动志愿,真正融入到志愿服务中,感受到其中的幸福感、满足感、荣誉感。其中最受欢迎的是“落叶为纸,传递祝福”活动,旨在传递最真诚的祝福,既是“见字如面”,也是“变废为宝”,以树叶为载体,诉说无声的美好。
“落叶为纸,传递祝福”活动成果



团支部志愿服务获奖证书

05参与文体活动,彰显青年风采
为了响应“走出宿舍、走向操场”的号召,化212-2团支部鼓励大家积极参加绿帽社
文体活动,在多彩的活动中展现新时代青年的风采。此外,团支部还积极发掘优秀学生,崔健同学成功入选“青年态度”,孙成凯、刘慧洁同学热爱文学,自己撰写诗歌,文章被校报刊登。团支部文体委员栾璎缨同学深有感触:“我从大一刚入学就加入了绿帽社
的辩论队,文体活动带给我最大的影响就是让我变得更加自信活泼了,我越来越喜欢站在台上闪闪发光的自己。”
化212-2团支部获奖证书

团支部成员积极参加拔河比赛

在接下来的学习和工作生活中
化212-2团支部将会继续
团结一致,锐意进取,齐心协力
继续以“服务同学为本”的理念
用青春的热情与时代共进
再创佳绩!
aaa
END